海外移民模板
首页
|
海外移民
加拿大移民
海外护照
工签项目
欧洲移民
亚洲移民
|
留学项目
|
成功案例
|
新闻资讯
|
联系我们
同是海外求学 “留学身份”和“移民身份”差别竟如此之大!
2022-11-08 15:15
在中国逐渐成为世界不可缺少的主角光环下,海外移民已经从“奢侈品”变成“备选品”。那么为什么要规划海外身份呢?相信会有好几种考虑答案,但其中较核心的是
为了子女可以享受更优质的教育资源,接受更先进的教育理念培养
。
随着经济的不断发展和生活条件的逐步改善,高净值人群在孩子教育方式的选择上,不再仅仅拘泥于高考这一条途径,
越来越多的家庭纷纷为孩子选择了海外教育
。
中国作为全球留学生生源大国,1978-2018年出国留学人数累计近600万人之多,2017年更是突破了年度出国留学总人数60万大关,在2018年涨到66.21万。
无论是低龄留学国际教育正火,还是高等教育自我提升正热,中国家庭对于出国留学的热情高涨
。
即使是疫情之下,北京和上海1-8月的托福考位,还是在今年10月份短短5分钟就被计划出国的申请党们抢报一空。
与之相对应的是,越来越多的人关注移民。
低门槛移民时代到来之后,移民不再是千万级富豪的专属发现几百万人民币也能挑选合适的移民国家后,为子女教育而移民的中国中产家庭也在迅速增多。
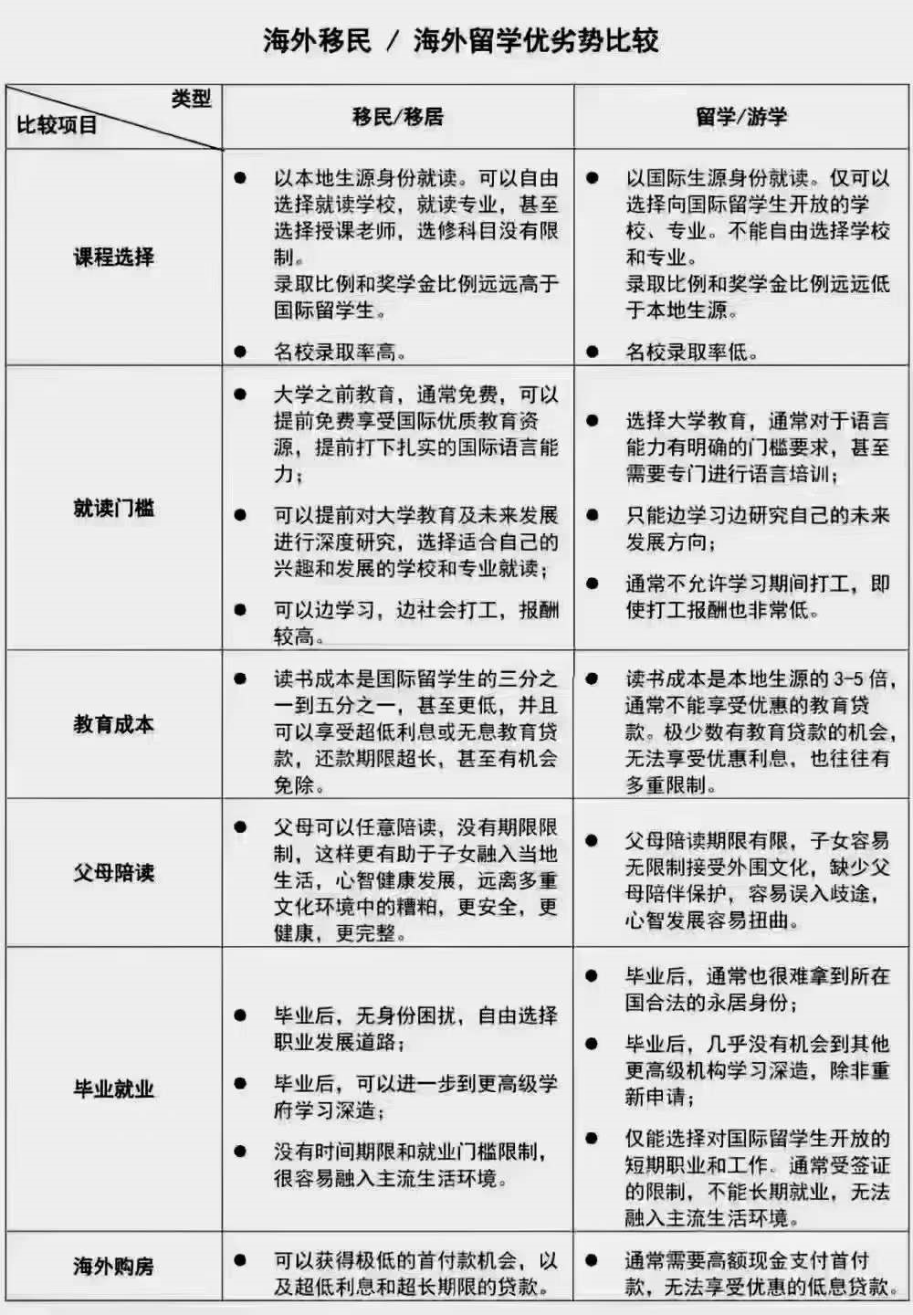
留学VS移民
留学目的是出国学习,所持目的国留学签证主要赋予学生在留学期间居住和学习的权利。
移民是指获取目的国的定居居留权或国籍,可享受当地同等的教育资源和社会福利,除了学习,移民身份还被赋予长期居住和工作的权利。移民身份可以满足海外教育、生活、医疗、投资等综合需求。
学费标准和补助
留学身份
以国际生的身份去海外留学,不仅需要承担高额的学费,而且几乎无福利待遇。
移民身份
全球大部分移民国家从小学到高中的教育是免费的,大学相比国际留学生而言只有约15%费用,而且还有教育补贴等。
出国读书,国际生与本地生在学费上差异巨大。以加拿大的麦马大学工程系为例,该校国际生的学费比本地生贵3倍;UBC大学的应用科学专业,国际生的学费更是比本地生贵6倍。
移民 = 本地生
享受本地生同等学费待遇,
不仅学费要比国际生
低很多。
还能申请助学金
这只是高等教育本科、研究生阶段,如果是小学、初高中,移民还可以享受免费的公立学校教育。
教育和入学
留学身份
国际留学生在中学阶段基本上只能选择私立学校就读,选择空间有限。全球高精尖大学的竞争十分激烈,并且每年招收国际留学生的比例约为8%~20%,所以留学生想上名校可能与高考无异,也要寒窗苦读参加竞争。
移民身份
而拥有海外身份的学生,可以在公立、私立、教会中学就读,选择空间更多。而且优质大学将大量的入学名额留给本国学生,所以获得身份后,入读名校的几率会比出国留学的几率要大很多。
国际名校每年招收留学生的比例有限,留学生要进入高精尖院校很难。像常春藤名校,年平均录取率只有9.2%,一般的学校,每年留学生招生人数约为总招生人数的5%-10%,而且是面向全世界招生,竞争非常激烈。
移民可以避开名额限制,享受本地生招生录取名额,还可以选择那些不对留学生开放的名校和王牌专业。
另外,移民马耳他、葡萄牙等非名校资源集中地,也可获得更好的教育资源,跳板欧美,优质院校。
亲子关系
留学身份
近年来,国内留学趋势越来越低龄化,而子女在年幼时期的价值观形成、适应能力都不足。此时父母若想出国陪同,还需要申请签证和居留许可等等,十分麻烦。
移民身份
若是全家一同获得移民身份,家长也可以无需办理签证,更加自由的陪伴在子女身边,更易于关心和指导子女的学习和生活。
医疗福利宝藏
留学身份
外国政府一般不会负担留学生的医疗费用,需自购商业保险或自费医疗。
移民身份
获得移民身份后,子女可以享受和本国公民一样的福利待遇,包括医疗福利等。
就业发展
留学身份
绝大多数的留学生毕业后即使想留在海外就业,也面临申请工作签证的难题,甚至会出现因无法获得签证而回国的尴尬局面。
移民身份
获得移民身份的子女,可以更便利地留在当地工作、生活,也可以选择在其他相关国家就业、创业等。
在就业市场上,留学生面临的形势比移民要严峻很多。这是一场极其不平等的竞争。一开始,留学生就站在了本地人、移民的对立面,因为他们需要找到公司为他们申请工作签证以留在该国工作。
大部分公司不愿意雇佣处于OPT(专业实习)期间的留学生,只有某些有人才储备的公司才会做这种需要花费律师费及很多额外费用的事,而且,前提还是证实了在同样薪酬下找不到合适的当地人选来胜任此岗位。
在这种情况下,可供留学生挑选的工作机会不多。
总而言之,拥有海外身份的子女在各方面都占据优势,海外身份可以给家庭和孩子更多选择和福利优势,父母陪读自由无条件限制,为您的子女可以享有更好教育资源和发展机会。
在了解移民相对留学的诸多优势之后,仍然有不少家长心存疑惑,不知道移民对自己的生活会造成什么影响。
实际上,现在正处于移民不移居为主流的时代。为子女获取优质国际教育,与自己在国内照常进行事业生活,并不冲突。
中国联系电话
: 400-0571-975
加拿大联系电话
:(1) 778-929-6111
↑ 微信联系 ↑
杭州总公司
:
杭州市拱墅区滨绿大厦A座1211室
广州分公司
:
广州市天河区珠江西路5
号
广州国际金融中心
11楼202
深圳分公司:
广东省
深圳市南山区粤海街道鹏瑞深圳湾1号T7-2109
香港分公司:
香港新蒲崗彩虹道 206-208 號盛景工業大廈1F樓A13室
福州分公司:
福建省福州市仓山区智能产业园C2栋1303A室
重庆分公司:
重庆市渝北区悦城路45号2楼
成都分公司
:成都市天府新区湖畔路西段99号7-1-401
武汉分公司
:
武汉市武昌区绿地
楚峰大厦2406单元
贵阳分公司
:
贵州省贵阳市观山湖区金阳南路6号财富中心5号楼504室
遵义分公司:
贵州省遵义市汇川区上海路常青藤国际花园B栋2单元15楼
青岛分公司
:
青岛市市南区海航万邦1号楼4616
合肥分公司
:
合肥市蜀山区蔚蓝商务港城市广场F栋902室
潍坊分公司
:
山东省潍坊市奎文区北宫街鸢飞路交叉口
加拿大温哥华办事处地址:
#180-510 NicolaSt Vancouver Bc.Canada V6G 3J7
加拿大多伦多办事处地址:
110-1446 Don Mills Rd,North York,ON M3B 3N3
邮箱:
jiaxinguoji2020@163.com
浙ICP备2020033064号-1
微信客服
扫码咨询