高考后留学全方位指南:升学“双层防护”,给未来更多选择!

2024-06-12 12:49

2024年高考全国报名人数达到创纪录的1342万,比2023年多出51万。然而,尽管报名人数屡创新高,本科录取名额却保持平稳,今年的本科录取名额仅约450万,这意味着超过三分之二的考生可能无法直接踏入本科的门槛,升学压力巨大。


在如此激烈的竞争和有限的升学机会面前,我们不禁思考:高考真的是唯一的出路吗?答案显然不是


近年来,越来越多的家长开始关注出国留学,尤其是担心孩子的高考分数不尽如人意,希望通过双手准备为孩子增加更多选择。目前,认可国内高考成绩的国家有英国、美国、澳大利亚、加拿大、新加坡、中国香港等


在这样的大背景下,为大家整理了几种高考后出国留学的主要升学方案和热门国家及院校的申请要求,帮助孩子们在高考之外,找到通往顶尖名校的另一条成功之路。


英国升学


图片
高考成绩申请

英国的许多知名大学,例如剑桥大学、格拉斯哥大学、杜伦大学和利兹大学等,都接受高考成绩作为申请依据。

时间安排:提前考出语言成绩,高考成绩出来后立刻提交申请。

适合人群:高考成绩优异并希望冲击世界名校的学生。高考总分需要达到75%-80%以上(按百分比计算),而排名越高的学校,其要求也会相应更高。

申请要求:需要提供高考成绩、雅思成绩单、推荐信和个人陈述等材料。

申请优势:可以直接用高考成绩申请,无需额外准备,节省时间,并且三年内即可获得英国本科学位。

通过英国预科课程衔接英国本科

时间安排:高考后6月开始准备材料,7月提交申请,9月入读课程。或者10月开始申请,次年1月入读课程。

适合人群:在读高二或高三的学生,以及希望转专业的学生。

申请要求:需要提供高考成绩、雅思成绩单、推荐信和个人陈述等材料。

申请优势:预科课程帮助学生弥补现有学历与英国大学本科要求之间的差距,是通向本科课程的捷径。预科包括语言强化、专业课辅导和学术技巧培训,学习时间为半年至一年不等。

国际大一文凭课程衔接英国大二

如果高中成绩或者高考成绩并不满足本科直录的条件,也可以选择国际大一的方案达到入读国际名校的目的。学生修完国际大一课程,通过学校的测试,并且达到学校的升学标准即可升入本校继续大二和大三,最终拿到英国大学的本科学位证。

时间安排:高考后准备材料,7月提交申请,9月入读。或10月开始申请,次年1月入读。

适合人群:高三毕业生或国内大一在读学生。

申请优势:相比本科大一的录取要求较低,课程难度也相对较小,不需要额外的衔接课程,节省了一年的时间。


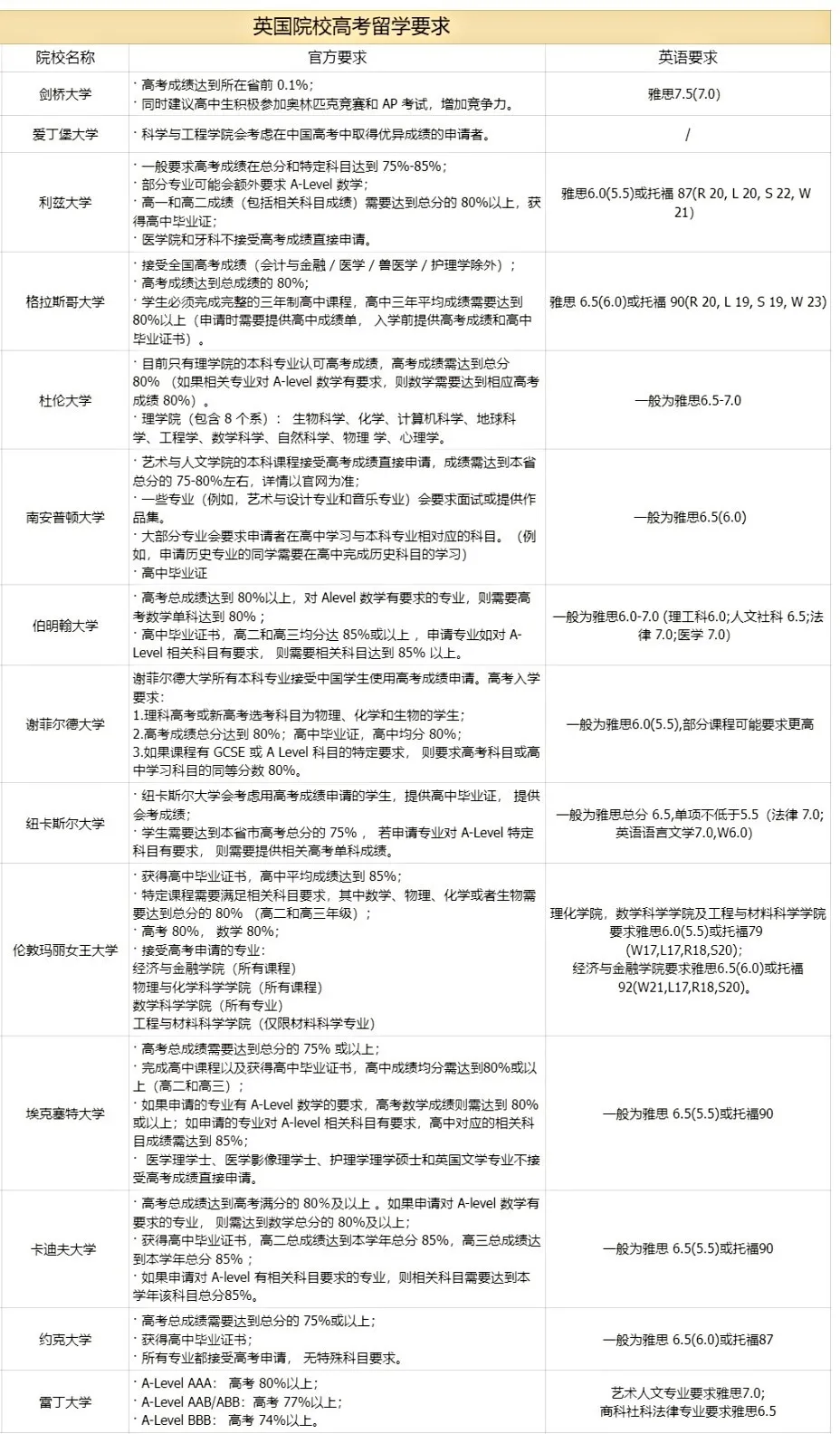
部分英国院校高考留学要求


图片

美国升学


图片

高考成绩申请

适合人群:高中成绩和高考成绩优异的学生,高三在读或往届毕业生,能够较快取得高语言和标准化考试成绩的学生。

申请截止日期:7月中旬

入学时间:9月

申请要求:高考成绩达到本科线,托福80+/雅思6.5+,GPA 3.0/80分以上,部分院校要求SAT/ACT成绩。

申请优势:节省时间,快速申请,精确匹配学校,可以作为转学的跳板。


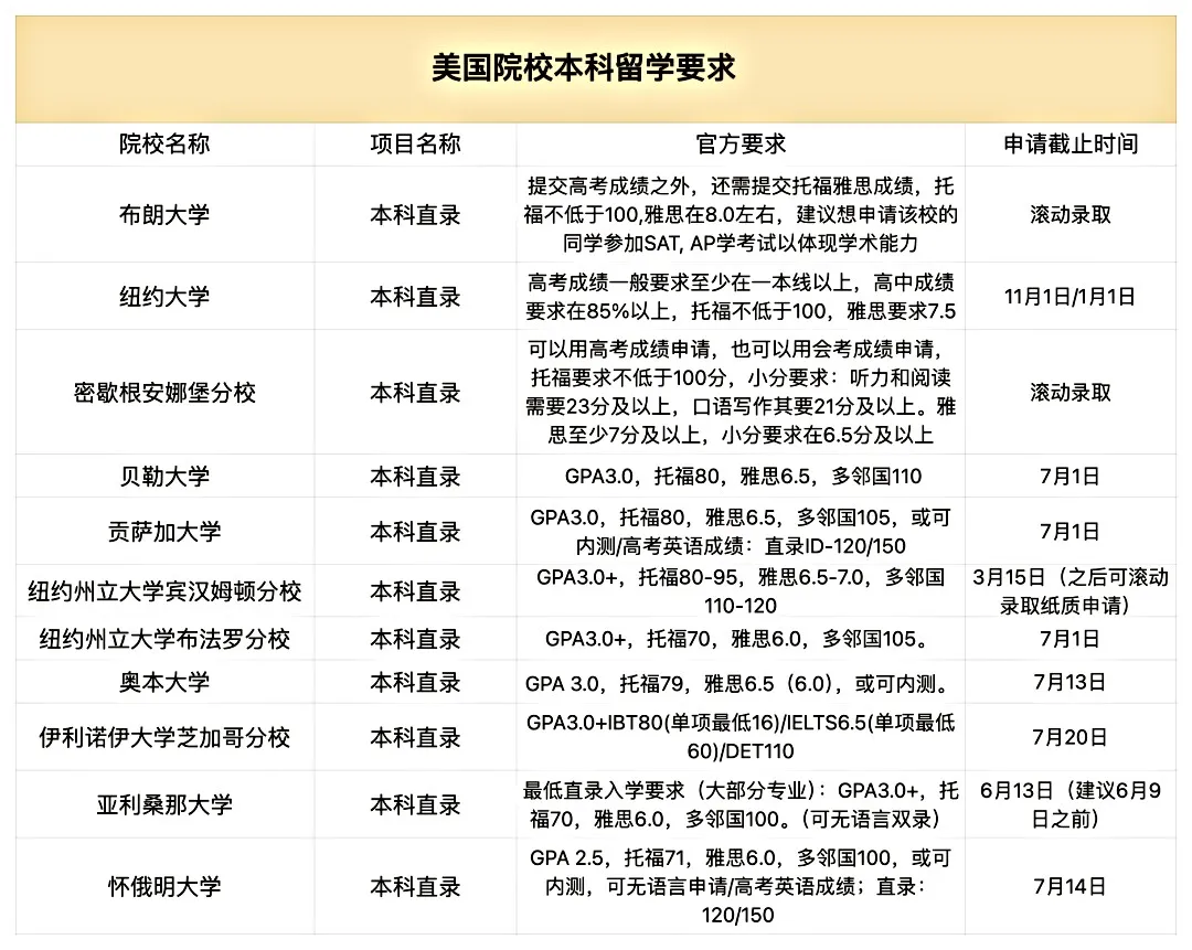
部分美国院校本科直录申请要求


图片

国际大一或语言预科

适合人群:高中成绩较好但高考成绩不理想,英语能力一般,希望尽快去美国的高二、高三在读生或高三应届毕业生。

申请截止日期:7-9月

入学时间:9月

申请要求:高中成绩单和毕业证,TOEFL 55-60+,财产证明等。

申请优势:灵活的入学时间,多次语言开课,无需语言成绩,通过内部测试即可衔接主课,合理过渡,打好语言基础。

双录取

适合人群:学术水平优秀但语言暂时不足,高考发挥不佳或临时决定出国,高三在读或毕业的学生。

申请截止日期:7-9月

入学时间:9月

申请要求:高中成绩单和毕业证,TOEFL 55-60+,财产证明等。

申请优势:快速入学,尽早适应美国的语言和学习环境。


部分美国院校本科语言双录取课程要求


图片

申请美国社区大学

适合人群:留学预算有限,无语言或标准化考试成绩或成绩较弱的学生,高一、高二在读或毕业的学生。

申请截止日期:7-9月

入学时间:9月

申请要求:高中成绩单(GPA 2.0/70%以上),高中毕业证,托福61/雅思5.5,或无语言成绩配语言课。

申请优势:申请门槛低,可以作为跳板转学到美国本科。

澳大利亚升学


图片

高考成绩申请

适合人群:高三学生

时间安排
7月-9月:准备高中毕业证书和平时成绩单,参加语言考试;
10月-1月:准备签证材料,获得澳洲留学签证。语言成绩达到要求的学生,可直接衔接2月本科;未达到要求的学生,先修读语言课程,再衔接7月本科。

申请要求:高考成绩达到一本线及以上;雅思要求6.5(6.0)分

申请优势:无需读预科,直接升入大一,顺利对接澳洲本科。

预科Foundation

适合人群:高二、高三学生

时间安排
7月-9月:准备高中毕业证书和平时成绩单,递交申请,参加语言考试或学校内测;
10月-12月:准备签证材料,获取澳洲留学签证。英语成绩较好的学生最快可于10月入读预科课程;或者先修读语言课程,再衔接次年年初的预科课程。

申请要求:高二在读或高三完成,高中平均成绩在70分以上;雅思要求5.5-6.0分。

申请优势:提前接触专业课程,弥补知识背景不足。完成预科后可直接进入本科。

国际大一+本科

适合人群:高三毕业学生

时间安排
7月-9月:准备高中毕业证书和平时成绩单,递交申请,参加语言考试或学校内测;
10月-12月:准备签证材料,获取澳洲留学签证。

申请要求:高三毕业可申请;雅思要求5.5-6.0分。

申请优势:高三毕业即可申请,节省时间。小班教学,更好适应外国英语教学模式。完成Diploma后,可直接进入大二。


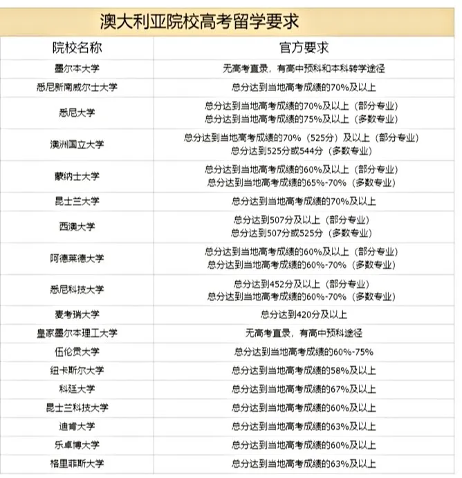
部分澳大利亚院校高考留学要求:


图片

加拿大升学


图片

在加拿大,大多数学校只需要申请人提供高中三年的学习成绩就可以申请

然而,加拿大的一些顶尖大学,如多伦多大学、麦吉尔大学、英属哥伦比亚大学和女王大学等,除了高中三年的成绩外,还会要求学生提供中国会考和高考成绩作为重要申请材料。对于高考成绩,一般要求达到一本线以上,并且雅思成绩不低于6.5分

对于英语成绩未达标的申请者,可以考虑“双录取”计划。一些加拿大学校在其他申请条件符合的情况下,会发放该大学的语言课程及有条件的大学入学通知书。一旦申请者成功通过该大学的英语课程考试,就无需再次参加托福或雅思考试,直接进入该大学的专业课程学习,而无需重新申请。


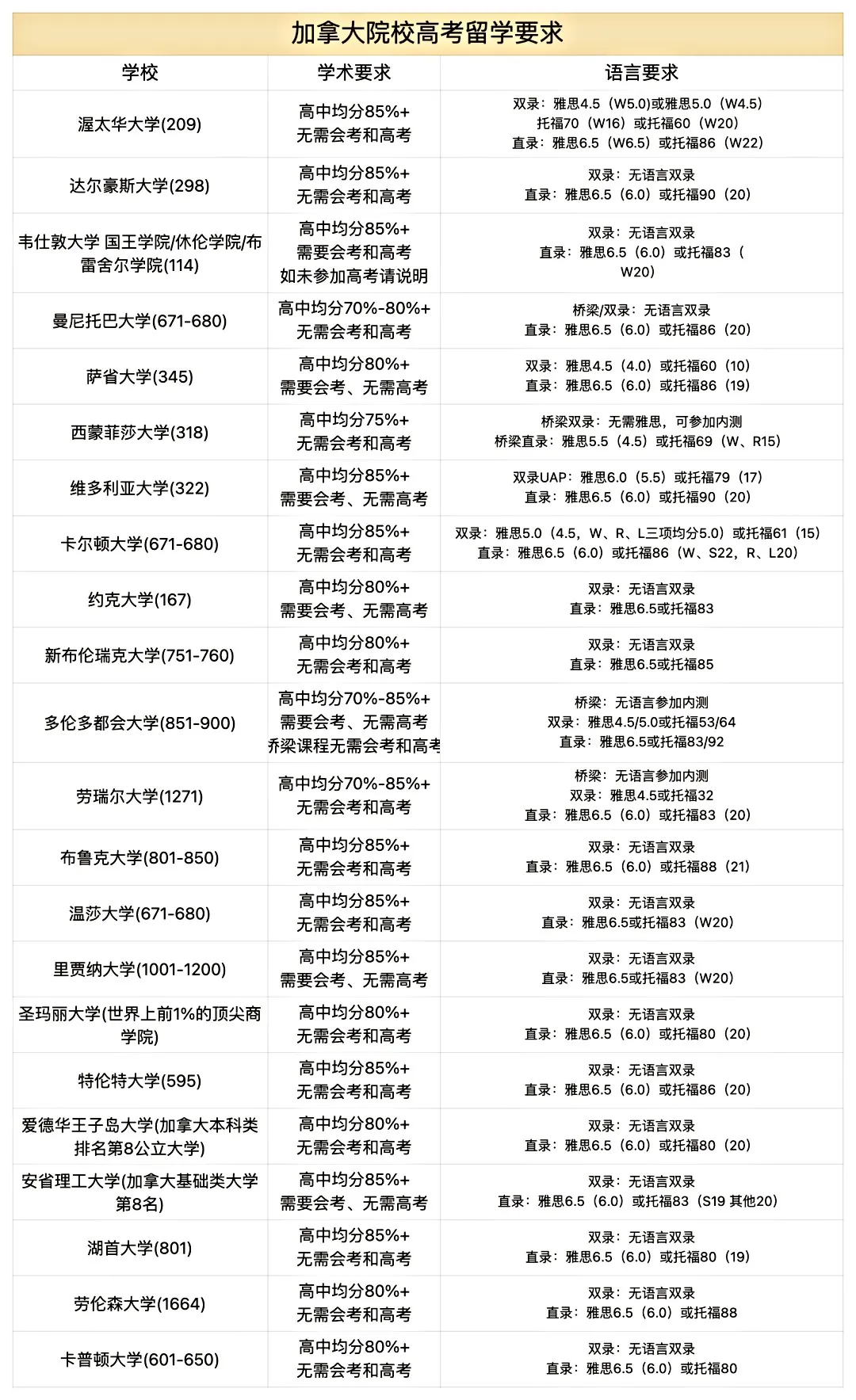
部分加拿大院校本科课程申请要求


图片

新加坡升学


图片
公立大学

新加坡仅有6所公立大学,其中新加坡国立大学和南洋理工大学竞争激烈。

一般要求:高考成绩需达到一本线60-100分以上,雅思成绩要求6.5以上。

私立大学

如果学生的高考成绩一般,英文水平也不太理想,新加坡的一些私立大学也接受高考生申请。

一般要求:高中平均成绩需在70%-85%之间,如果低于标准,可进行单独评估;雅思总分不低于5.5分,或通过校内英语测试并参加语言课程。

中国香港升学


图片
统招方式学校

香港中文大学、香港城市大学

独立招生学校

香港大学、香港科技大学、香港理工大学、香港浸会大学、岭南大学、香港教育大学


部分香港院校高考留学要求:


图片

新西兰升学


图片

直接申请大一

适合人群:成绩优异的高三应届生

学术要求:八大通常要求高考省控一本线以上(具体根据不同考区而定)

雅思要求:总分不低于6.0分,各单项分数5.5-6分不等,部分专业有更高要求

申请优势:最快捷的进入方式,避免了预科和额外考试的时间浪费,直接进入本科大一学习!

预科+本科

适合人群:高二完成、高三在读或高中毕业生

学术要求:高中平均分一般需在70%以上,个别课程可能有更高要求

申请优势:进入八大的最佳途径,顺利过渡学术水平,成功率较其他途径进入八大的学生更高。拥有广泛的专业选择,通过预科可以涵盖所有专业领域,基础更加扎实。预科录取标准通常低于本科要求,是高中生适应大学学科的理想桥梁课程。

图片

2024年的高考已经结束,每位学子都付出了努力,我们由衷地祝愿他们取得优异的成绩,金榜题名,一举高中。对于那些考虑给孩子进行高考留学双规划的家长们,我们将为您的孩子量身定制一套合适的留学方案